Nami - Automated Water Bottle Cleaner
Designed, manufactured, and presented a product (Nami) that automates water-bottle cleaning.
Course: 2.009 - The Product Engineering Process
This course involved exploring different product ideas, then down-selecting to design, manufacture, and present a final product.
Our final product, Nami, automates the cleaning of water bottles and is meant to be installed beside water bottle filling stations. Some notable features are custom compliant grippers and nozzles that spin with the force from water flow, no additional actuation required.
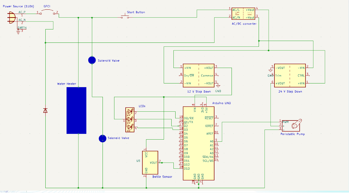
I led the electronics team, where we designed an electrical system to power and control a water heater, solenoid valves for water flow, peristaltic pumps for soap dispensers, door locks, and LEDs to signal the user. This was all powered from a single outlet and controlled with a PLC and arduino.
Electrical Schematics:

